北京师范大学实验小学校服采购需求公告
依据《海淀区中小学生校服管理办法(试行)》(海教发﹝2025﹞16号)文件要求,为进一步提高学校学生校服管理水平 ,确保校服质量安全,维护学生和家长合法权益,我校现面向社会公开征集符合条件的校服供应商。具体采购需求公告如下:
一、项目概况
(一)项目名称:北京师范大学实验小学学生校服采购项目
(二)采购单位:北京师范大学实验小学
(三)采购内容:夏季带领校服(带领上衣、七分裤),夏季圆领校服(圆领上衣、短裤)和春秋季运动服(运动上衣、运动长裤),具体采购内容以实际订单为准。
(四)采购单价:夏季带领校服不高于110元/套,夏季圆领校服不高于80元/套,春秋季运动校服不高于130元/套
(五)采购数量:一年级新生增订校服约240套(夏季校服2套+春秋季运动服1套),增订及补订数量以实际订单为准。
(六)校服式样:



(七)面料辅料要求:
校服种类 |
面、辅料规格(纤维含量/克重) |
颜色 |
春秋季运动服(上衣) |
健康拉架,92.8%聚酯纤维,7.2%氨纶310克 |
宝蓝 |
春秋季运动服(长裤) |
健康拉架,92.8%聚酯纤维,7.2%氨纶310克 |
宝蓝 |
夏季带领校服(上衣) |
CVC汗布,58.4%棉,41.6%聚酯纤维,210克 |
白 |
夏季带领校服(七分裤) |
丝盖棉汗布,79.2%棉,20.8% 聚酯纤维,210克 |
藏蓝 |
夏季圆领校服(上衣) |
精梳棉100棉,190克 |
白 |
夏季圆领校服(短裤) |
丝盖棉,55.8%棉,44.2%聚酯纤维,210克 |
宝蓝 |
(1)产品面料成分不低于以上表格提供的成分。
(2)产品在不影响明标识的情况下,设计并缝制学生可写名字的标记牌。
(3)夏季带领校服调整领口尺寸,适度减小领围。减薄领部厚度,增加透气性,降低闷热感,增强舒适性。
二、供应商资质要求
(一)供应商须在中华人民共和国境内注册,具有独立承担民事责任能力的法人或其他组织,持有有效的营业执照。
(二)具有良好的商业信誉和健全的财务会计制度,须提供近 3年的财务审计报告或银行资信证明。
(三)具有履行合同所必需的设备和专业技术能力,拥有专业的服装设计、生产、质检团队。具备相关的服务经验,具备本地化服务能力(厂家能够当日送货进校,并能够及时派人进校解决售后服务问题。)
(四)有依法缴纳税收和社会保障资金的良好记录,提供近 12个月的纳税证明和社保缴纳凭证。
(五)参加本次采购活动前三年内,在经营活动中没有重大违法记录,提供书面声明。
(六)本项目不接受联合体,不得转包或分包。
三、采购要求
(一)质量要求
校服面料应采用安全、环保、舒适的优质面料,禁止使用有毒有害、易过敏的材料。提供面料的成分检测报告、甲醛含量检测报告、色牢度检测报告等相关质量检测文件。
校服制作工艺需精细,针脚均匀,走线整齐,配件(如拉链、纽扣等)质量可靠,不易损坏。
每批次校服出厂前需进行严格质检,确保产品质量符合国家标准和采购方要求。
校服产品需符合国家及地方相关校服质量标准包括但不限于:
GB/T 31888-2015《中小学生校服》;
GB 18401-2010《国家纺织产品基本安全技术规范》;
GB 31701-2015《婴幼儿及儿童纺织产品安全技术规范》;
GB/T 5296.4-2012《消费品使用说明第 4 部分: 纺织品和服装》;
GB/T 29862-2013《纺织品 纤维含量的标识》;
国家质量监督检验检疫总局令第 178 号《纤维制品质量监督管理办法》。
(二)价格要求
供应商需根据采购内容和质量要求,合理制定各款校服的单价和总价,并提供详细的价格清单。报价应包含原材料采购、设计、生产、运输、税费等一切费用。
校服价格应遵循公平合理、质价相符的原则,不得高于市场同类优质校服价格。
(三)售后服务要求
供应商应提供完善的售后服务,对于因质量问题导致的退换货,应无条件接受,并及时补货。
建立专门的售后服务团队,及时响应学校和学生家长的咨询、投诉和建议,在接到反馈后 24小时内给予答复,5个工作日内解决问题。
提供一定期限的质保服务,质保期内免费维修因质量问题损坏的校服。有微信平台或者其他方式的网络平台客服,满足家长售后需求。
(四)本次采购服务期限:自合同签订之日起三年。
具体订购要求如下:学校新生校服统一订购,原则上每学年一次。补订校服由学校统一负责,根据采购合同约定以售后服务的形式,及时满足学生和家长补订需求。
(五)配合双送检工作,企业承诺能够提供面料和成衣检验合格报告,检测机构在京,检测机构持有CNAS和CMA证书
四、报名及资料提交
(一)报名时间:即本公告发布之日(2026年3月16日)起至2026年3月23日,8日历天。到校登记时间为每天 10:00—15:00
(二)报名地点:北京师范大学实验小学
(三)报名方式:现场报名,供应商需携带以下资料:
营业执照副本复印件(加盖公章)
法定代表人身份证明复印件(加盖公章),如委托他人报名,还需提供授权委托书及被委托人身份证明原件及复印件(加盖公章)
(四)响应文件递交
递交时间:2026年3月24日至3月25日 8:30-14:30
递交地点:北京师范大学实验小学
响应文件应按下列顺序提供包括但不限于以下内容:
报价表
分项报价表
资格证明文件
法定代表人授权书
法定代表人身份证明
营业执照或事业单位法人证书或其他有效证明文件复印件
有关声明
公司简介
近三年相关项目业绩
项目服务、供货、售后方案
需求公告(供应商资质要求)要求的和供应商认为必要的其他资料
近3年送面料及成品样衣送检的检测中心名称
本次响应要求提供样衣,样衣按照采购需求提供,并提供样衣面料指标文件。如未中选样品退还,如选中将在现场展示的样衣予以封存 ,作为交货时验收依据。
(五)响应文件的密封及标记
供应商应将响应文件正本和所有的副本分开密封装在单独的信封中,且在信封正面标明“正本”“副本”字样,响应文件一式三份,电子版一份。响应文件必须由法定代表人或其授权代表签署,授权代表须持有书面的“法定代表人授权书”,在比选前单独提交,并将其附在响应文件中。响应文件的正本与副本应分别装订,并编制目录,不可活页装订。
五、评审及合同签订
(一)评审方式:学校校服选用委员会对供应商进行资格性及资料符合性审查。获得参评资格的意向供货企业,需现场进行样衣展示和方案说明。校服选用委员会将根据评审结果确定中标供应商。
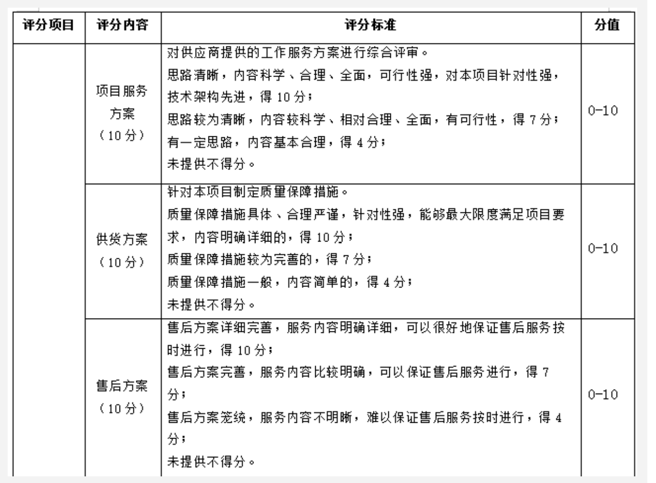
评分标准如下:


(二)结果公示:评审结果将在学校微信公众号、官网进行公示,公示期为5个日历天。公示期间如无异议,确定中标供应商。
(三)合同签订:中标供应商需在接到中标通知书后 30个日历天,与学校签订校服采购合同。合同条款将根据本采购需求公告和中标供应商的相应文件确定。
六、其他事项
(一)供应商应保证所提供资料的真实性、合法性,如发现弄虚作假,将取消其报名及中标资格,并依法追究相关责任。
(二)学校有权对校服采购数量进行适当调整,最终采购数量以实际订单为准。
(三)本公告未尽事宜,由学校负责解释。
七、联系方式
联系人:黎老师
联系电话:010-58807706
监督电话:15601361958
北京师范大学实验小学
2026年3月16日